Schwangerschaft
Ich freue mich euch in der aufregenden Zeit der Schwangerschaft zu begleiten und mit meinem Wissen und meinen Fertigkeiten „rundherum“ zu unterstützen.
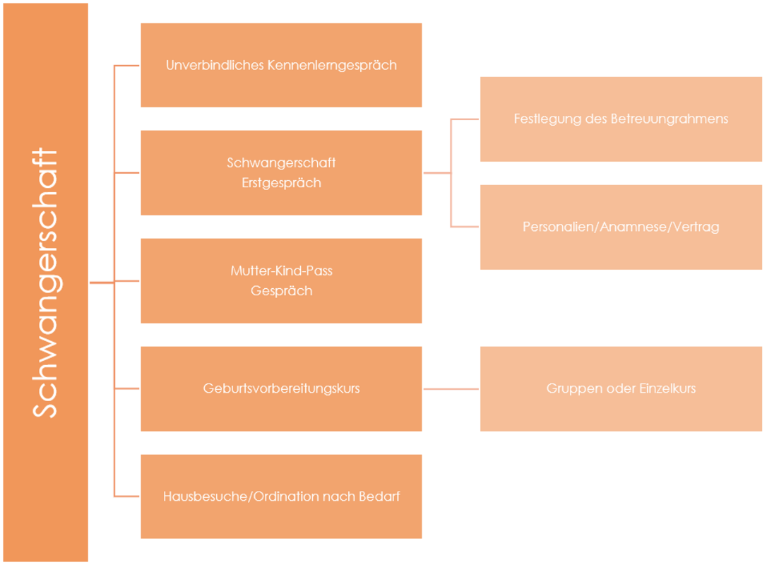
Kennenlerngespräch
In einem unverbindlichen Erstgespräch lernen wir uns kurz kennen und besprechen allgemeine Dinge.
Ab der 12. Schwangerschaftswoche
Schwangerschaftserstgespräch: Hier werden die Rahmenbedingungen des Betreuungsausmaßes festgelegt und die Personalien sowie die Anamnese erhoben.
18.-22. Schwangerschaftswoche
Im Mutter-Kind-Pass Gespräch wird über wichtige Themen in Schwangerschaft, Geburt und Wochenbett gesprochen.
Bis in die 34. Schwangerschaftswoche
Der Geburtsvorbereitungskurs bereitet euch umfassend und bedürfnisorientiert im Gruppen- oder Einzelsetting auf das Erlebnis „Geburt“ vor.
Hausbesuche
Bei Bedarf oder bei einer geplanten ambulanten Geburt können bereits in der Schwangerschaft Hausbesuche sowie Ordinationsbesuche in Anspruch genommen werden.
Alle Treffen beinhalten eine Hebammenspezifische Verlaufskontrolle.
Bei Bedarf können mit verschiedenen Empfehlungen und Maßnahmen (Bauchgurt, Kinesio-Taping, Massagen, Ernährungsberatung) Schwangerschaftsbeschwerden gelindert werden.


